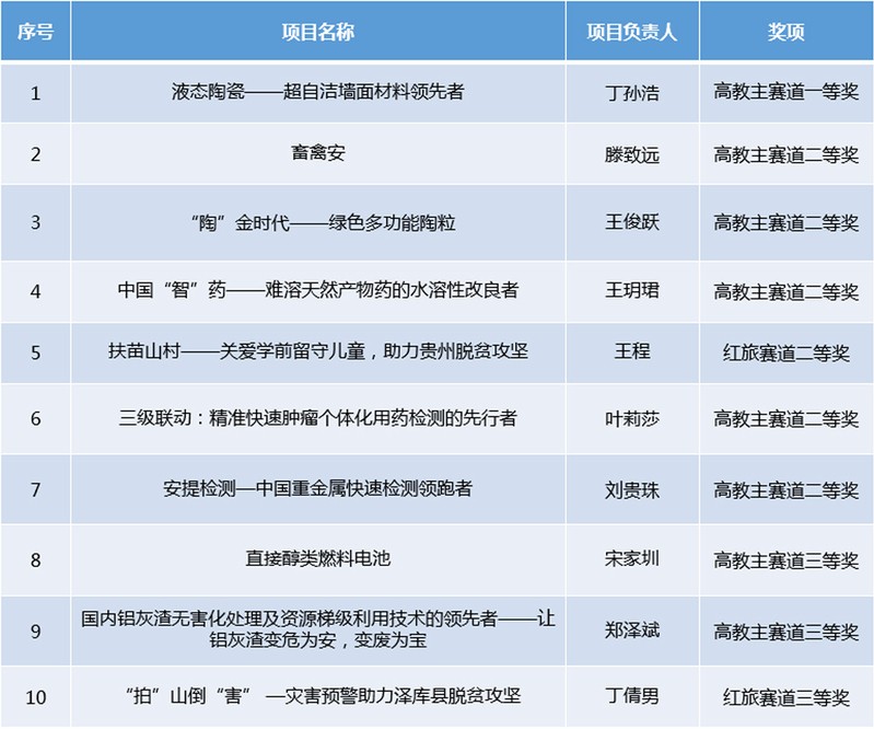
8月24日,由江苏省教育厅联合江苏省委统战部等13个部门共同举办,南京航空航天大学等承办的第六届江苏“互联网+”大学生创新创业大赛省赛决赛圆满落下帷幕。经过激烈角逐,beat365官网宜树华教授和孙义老师指导的项目—“拍”山倒“害”—灾害预警助力泽库县脱贫攻坚荣获红旅赛道三等奖。为beat365官网进一步提升科研与社会需求结合的能力、以及今后项目申请、比赛准备等方面积累了较为充分的经验。
江苏省“互联网+”大学生创新创业大赛已成为全省参赛面最广、覆盖高校最全、参赛团队最多、参赛水平最高、赛事影响最大的创新创业盛会,也是全省规模最大、形式最新、最为生动的思政大课堂,更成为深化高校创新创业教育改革、促进高校学生全面发展、推动高校毕业生更高质量创业就业的重要平台。据悉,本届大赛全省共有150所高校和132所中职校的6.8万支团队27.6万人次参加初赛(校赛),参赛团队和人数均比去年有较大幅度提升。

